Product Summary
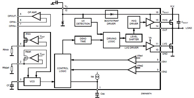
The L6598D013TR is a high voltage resonant controller, able to ensure voltage ratings up to 600V, making it perfectly suited for AC/DC Adapters and wherever a Resonant Topology can be beneficial. The L6598D013TR is intended to drive two Power MOS, in the classical Half Bridge Topology. A dedicated Timing Section allows the designer to set Soft Start Time, Soft Start and Minimum Frequency. An Error Amplifier, together with the two Enable inputs, are made available. In addition, the integrated Bootstrap Diode and the Zener Clamping on low voltage supply, reduces to a minimum the external parts needed in the applications.
Parametrics
L6598D013TR absolute maximum ratings: (1)IS Supply Current at Vcl: 25 mA; (2)VLVG Low Side Output: 14.6 V; (3)VOUT High Side Reference -1 to VBOOT: 18 V; (4)VBOOT Floating Supply Voltage: 618 V; (5)dVBOOT/dt VBOOT pin Slew Rate (repetitive): ±50 V/ns; (6)dVOUT/dt OUT pin Slew Rate (repetitive): ±50 V/ns; (7)Vir Forced Input Voltage (pins Rfmin, Rfstart): -0.3 to 5 V; (8)Vic Forced Input Volatge (pins Css, Cf): -0.3 to 5 V; (9)VEN1, VEN2 Enable Input Voltage: -0.3 to 5 V; (10)IEN1, IEN2 Enable Input Current: ±3 mA; (11)Vopc Sense Op Amp Common Mode Range: -0.3 to 5 V; (12)Vopd Sense Op Amp Differential Mode Range: -5 to 5 V; (13)Vopo Sense Op Amp Output Voltage (forced): 4.6 V; (14)Tstg Storage Temperature: -40 to +150 °C; (15)Tj Junction Temperature: -40 to +150 °C; (16)Tamb Ambient Temperature: -40 to +125 °C.
Features
L6598D013TR features: (1)high voltage rail up to 600v; (2)dv/dt immunity ±50v/ns in full temperature range; (3)driver current capability: 250ma source, 450ma sink; (4)switching times 80/40ns rise/fall with 1nf load; (5)cmos shut down input; (6)under voltage lock out; (7)soft start frequency shifting timing; (8)sense op amp for closed loop control or protection features; (9)high accuracy current controlled oscillator; (10)integrated bootstrap diode; (11)clamping on vs; (12)so16, dip16 packages.
Diagrams

| Image | Part No | Mfg | Description | ![]() |
Pricing (USD) |
Quantity | ||||||||||||
|---|---|---|---|---|---|---|---|---|---|---|---|---|---|---|---|---|---|---|
![]() |
![]() L6598D013TR |
![]() STMicroelectronics |
![]() PMIC Solutions High Volt Reson Cont |
![]() Data Sheet |
![]()
|
|
||||||||||||
| Image | Part No | Mfg | Description | ![]() |
Pricing (USD) |
Quantity | ||||||||||||
![]() |
![]() L6590AN |
![]() STMicroelectronics |
![]() Switching Converters, Regulators & Controllers 700 Volt Monolithic |
![]() Data Sheet |
![]()
|
|
||||||||||||
![]() |
![]() L6590D |
![]() STMicroelectronics |
![]() Switching Converters, Regulators & Controllers 700 Volt Monolithic |
![]() Data Sheet |
![]() Negotiable |
|
||||||||||||
![]() |
![]() L6590D013TR |
![]() STMicroelectronics |
![]() Switching Converters, Regulators & Controllers 700 Volt Monolithic |
![]() Data Sheet |
![]() Negotiable |
|
||||||||||||
![]() |
![]() L6590ED013TR |
![]() STMicroelectronics |
![]() Power Factor Correction ICs STEP DOWN SWITCH REG |
![]() Data Sheet |
![]() Negotiable |
|
||||||||||||
![]() |
![]() L6590N |
![]() STMicroelectronics |
![]() Switching Converters, Regulators & Controllers 700 Volt Monolithic |
![]() Data Sheet |
![]() Negotiable |
|
||||||||||||
![]() |
![]() L6591 |
![]() STMicroelectronics |
![]() Switching Converters, Regulators & Controllers PWM CONTROLLER ZVS HALF-BRIDGE |
![]() Data Sheet |
![]()
|
|
||||||||||||
(China (Mainland))









