Product Summary
The XC4013XLA-09PQ240C is a Field Programmable Gate Array. The XC4013XLA-09PQ240C provides the benefits of custom CMOS VLSI, while avoiding the initial cost, long development cycle, and inherent risk of a conventional masked gate array. The result of fifteen years of FPGA design experience and feedback from thousands of customers, the FPGA combines architectural versatility, increased speed, abundant routing resources, and new, sophisticated software to achieve fully automated implementation of complex, high-density, high-performance designs.
Parametrics
XC4013XLA-09PQ240C absolute maximum ratings: (1)VCC: 3.0 - 3.6 V; (2)Current: 12 mA or 24 mA.
Features
XC4013XLA-09PQ240C features: (1)XLA Devices Require 3.0 - 3.6 V (VCC); (2)XV Devices Require 2.3- 2.7 V (VCCINT) and 3.0 - 3.6 V (VCCIO); (3)5.0 V TTL compatible I/O; (4)3.3 V LVTTL, LVCMOS compliant I/O; (5)5.0 V and 3.0 V PCI Compliant I/O; (6)12 mA or 24 mA Current Sink Capability; (7)Safe under All Power-up Sequences; (8)XLA Consumes 40% Less Power than XL; (9)XV Consumes 65% Less Power than XL; (10)Optional Input Clamping to VCC (XLA) or VCCIO (XV).
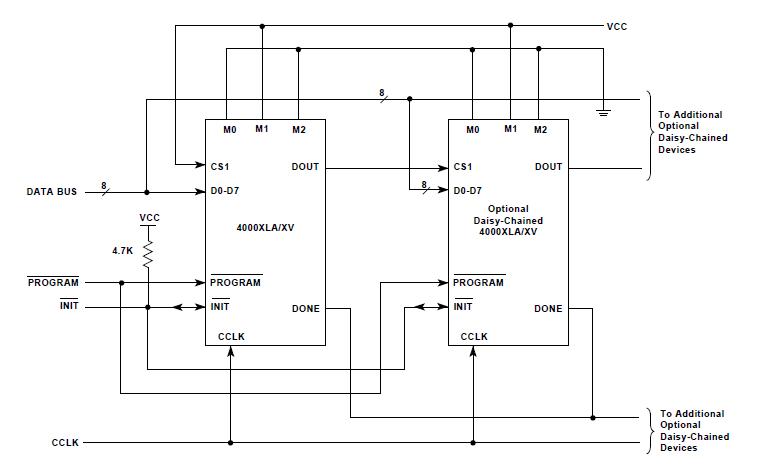
Diagrams

(China (Mainland))






