Product Summary
The TLE6250GV33 is a monolithic integrated circuit that is available as bare die as well as in a PG-DSO-8 package. The TLE6250GV33 is optimized for high speed differential mode data transmission in automotive and industrial applications and it is compatible to ISO/DIS 11898. The TLE6250GV33 work as an interface between the CAN protocol controller and the physical differential bus in both, 12 V and 24 V systems.
Parametrics
TLE6250GV33 absolute maximum ratings: (1)Supply voltage, VCC: -0.3 to 6.5 V; (2)CAN input voltage (CANH, CANL), VCANH/L: -40 to 40 V; (3)Logic voltages at INH, RM, TxD, RxD, VI: -0.3 to VCC when 0 V < VCC < 5.5 V; (4)Electrostatic discharge voltage at CANH, CANL, VESD: -6 to 6 kV when human body model (100 pF via 1.5 kΩ); (5)Electrostatic discharge voltage, VESD: -2 to 2 kV when human body model (100 pF via 1.5 kΩ); (6)Junction temperature, Tj: -40 to 160℃.
Features
TLE6250GV33 features: (1)CAN data transmission rate up to 1 MBaud; (2)Receive-only Mode and Stand-by Mode; (3)Suitable for 12 V and 24 V applications; (4)Excellent EMC performance (very high immunity and very low emission); (5)Version for 5 V and 3.3 V microcontrollers; (6)Bus pins are short circuit proof to ground and battery voltage; (7)Overtemperature protection; (8)Very wide temperature range (-40℃ up to 150℃); (9)Green Product (RoHS compliant); (10)AEC Qualified.
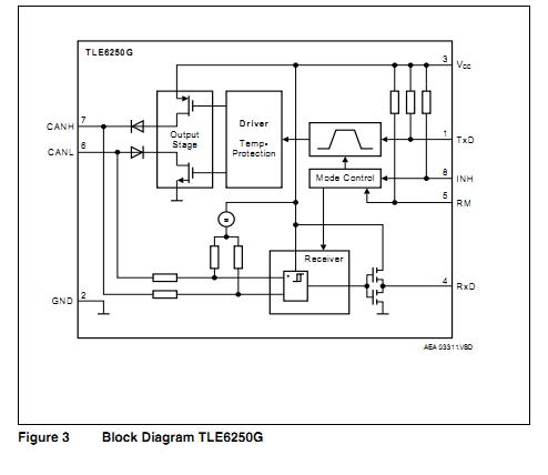
Diagrams

 (China (Mainland)) 
                         
                        
                                    




